StakeStone là gì? Tìm hiểu về các tính năng của StakeStone
StakeStone (STO) đang trở thành một trong những dự án nổi bật trong lĩnh vực Liquid Staking nhờ khả năng hỗ trợ đa chuỗi, tối ưu hóa lợi suất và mang lại trải nghiệm linh hoạt cho người dùng. Với tầm nhìn phát triển hạ tầng thanh khoản cross-chain, StakeStone không chỉ mở rộng ứng dụng trong DeFi mà còn xây dựng một hệ sinh thái bền vững với sự hậu thuẫn từ các quỹ lớn. Trong bài viết này, cùng Bybit tìm hiểu tất tần tật về StakeStone là gì, để từ đó đưa ra quyết định đầu tư hiệu quả.
StakeStone là gì?
StakeStone là một giao thức Omnichain Liquid Staking được thiết kế nhằm tạo nên hạ tầng thanh khoản đa chuỗi hiệu quả cho các tài sản số như ETH và BTC. StakeStone vận hành bằng cách phát hành các token đại diện yield-bearing (có lợi suất) như STONE cho ETH, SBTC và STONEBTC cho BTC giúp tài sản vừa có thể staking sinh lời vừa giữ được tính thanh khoản trong các ứng dụng DeFi khác nhau.
Giao thức này sử dụng công nghệ LayerZero nhằm hỗ trợ di chuyển token xuyên chuỗi, cải thiện thanh khoản phân mảnh và tạo ra hiệu quả vốn cao hơn cho người dùng. StakeStone đại diện cho một bước tiến trong việc đồng bộ hóa staking đa nền tảng, giúp các tài sản blockchain trở nên linh hoạt, dễ sử dụng hơn trong toàn bộ hệ sinh thái DeFi.
Những khái niệm cơ bản trong StakeStone
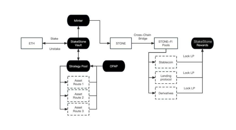
StakeStone được xây dựng trên nhiều thành phần quan trọng giúp tối ưu lợi suất, duy trì tính thanh khoản và mở rộng khả năng hoạt động trên nhiều chuỗi.
- STONE: Token yield-bearing đại diện cho ETH đã stake, giúp người dùng nhận lợi suất thụ động.
- SBTC & STONEBTC: Token đại diện cho BTC, vừa thanh khoản vừa mang lại lợi nhuận staking.
- Liquid Staking: Cơ chế token hóa tài sản staking, duy trì khả năng giao dịch mà không mất quyền nhận phần thưởng.
- Omnichain: Công nghệ đa chuỗi dựa trên LayerZero, đảm bảo giao dịch mượt mà xuyên suốt nhiều blockchain.
- Token STO: Token quản trị, cho phép cộng đồng tham gia biểu quyết và định hướng phát triển dự án.
- Pool & Vault: Các công cụ giúp phân bổ và quản lý tài sản staking hiệu quả.
- OPAP (Optimizing Portfolio and Allocation Proposal): Cơ chế tự động tối ưu danh mục staking, tăng hiệu suất sinh lời.
Cơ chế hoạt động của StakeStone là gì?
StakeStone hoạt động theo cơ chế cho phép người dùng stake tài sản ETH hoặc BTC vào Vault tại nền tảng, từ đó hệ thống phát hành token yield-bearing tương ứng như STONE hay SBTC. Token này hoạt động trên hầu hết các blockchain chính nhờ vào LayerZero và công nghệ omnichain, cho phép token di chuyển xuyên chuỗi.
Người dùng có thể dùng token này tham gia các hoạt động DeFi khác như lending, trading, hay yield farming để tối đa hóa lợi nhuận. Các tài sản trong Vault được quản lý và phân bổ tự động bởi OPAP nhằm đảm bảo tối ưu lợi suất staking, đồng thời giảm thiểu rủi ro và tăng tính thanh khoản. Cơ chế này giúp giải quyết các nút thắt về thanh khoản phân mảnh, giảm chi phí chuyển đổi, và thúc đẩy hiệu năng vốn cho người dùng staking.
Tính năng nổi bật của StakeStone (STO) là gì?
Khả năng cross-chain
StakeStone sử dụng công nghệ LayerZero để xây dựng tính năng cross-chain cho phép token STONE, SBTC và STONEBTC dễ dàng di chuyển trên nhiều mạng blockchain như Ethereum, BNB Chain, Arbitrum, Mantle, Linea. Tính năng này giúp giải quyết vấn đề tỷ lệ thanh khoản phân mảnh trong DeFi, hỗ trợ người dùng truy cập đến thanh khoản đa chuỗi linh hoạt và mở rộng phạm vi sử dụng tài sản của họ trong nhiều ứng dụng khác nhau trên các nền tảng blockchain khác nhau.
Quản lý tài sản hiệu quả
StakeStone tích hợp hệ thống OPAP tự động phân bổ tài sản đã stake vào các chiến lược restaking, yield farming, hoặc các sản phẩm lending có lợi suất tối ưu nhất dựa trên phân tích thời gian thực. Cơ chế này giúp người dùng tối đa hóa lợi nhuận trên vốn staking, đồng thời giảm thiểu rủi ro do áp dụng đa dạng chiến lược và phân bổ hợp lý trong hệ sinh thái DeFi. Điều này khiến việc quản lý tài sản trở nên đơn giản, tối ưu mà không cần can thiệp thủ công.
Ứng dụng trong DeFi
Token yield-bearing của StakeStone như STONE, SBTC, STONEBTC có thể được dùng làm tài sản thế chấp trên các nền tảng lending, làm thanh khoản trên các sàn DEX, hoặc tham gia vào các hoạt động yield farming, staking đa lớp. Các token này được thiết kế không phải là token rebase nên dễ dàng tích hợp vào các giao thức DeFi, tạo nên hệ sinh thái tiện lợi, thân thiện với người dùng, thúc đẩy sản sinh lợi nhuận đa dạng trên vốn staking.
Token STO là gì?
Token STO là token quản trị của dự án StakeStone, với tổng cung 1 tỷ token, được sử dụng để người dùng có thể tham gia vào các quyết định phát triển giao thức, quản lý quỹ và tham gia bỏ phiếu trong mô hình DAO của dự án. STO đã được phát hành qua các đợt token sale, IDO trên BNB Chain và được niêm yết trên nhiều sàn giao dịch lớn. Token này còn giúp đảm bảo tính bền vững lâu dài của dự án nhờ quyền quản trị phi tập trung và khuyến khích người dùng đóng góp phát triển hệ sinh thái StakeStone.
Hệ sinh thái và hậu thuẫn
StakeStone nhận được sự đầu tư mạnh mẽ từ các quỹ lớn như Binance Labs, Polychain Capital, HashKey Capital và có hệ sinh thái đối tác đa dạng gồm các blockchain như Ethereum, BNB Chain, Arbitrum, Mantle và các dự án DeFi liên kết. Các token STONE, SBTC, STONEBTC được ứng dụng rộng rãi trong nhiều sản phẩm DeFi, đồng thời StakeStone duy trì sự liên kết chặt chẽ với các đơn vị phát triển blockchain để không ngừng mở rộng hệ sinh thái thanh khoản omnichain.
Điểm khác biệt giữa các đối thủ và StakeStone là gì?
Để hiểu rõ hơn về vị thế của StakeStone trên thị trường, việc so sánh nó với hai đối thủ lớn nhất trong lĩnh vực Liquid Staking là Lido và Rocket Pool là rất cần thiết. Dưới đây là bảng so sánh StakeStone, Lido và Rocket Pool chi tiết mà Bybit tổng hợp được.
Tiêu chí | StakeStone | Lido Finance | Rocket Pool |
Cơ chế Token LST | Non-rebase (STONE): Giá trị tăng, số lượng không đổi, dễ tích hợp DeFi. | Rebase (stETH): Số lượng tăng hàng ngày. Có phiên bản non-rebase là wstETH. | Non-rebase (rETH): Giá trị tăng so với ETH, số lượng không đổi. |
Khả năng Cross-chain | Omnichain nguyên bản: Tích hợp LayerZero, di chuyển liền mạch, thanh khoản thống nhất. | Phụ thuộc vào cầu nối: Cần các bridge bên ngoài để chuyển stETH sang các chuỗi khác, thanh khoản phân mảnh. | Phụ thuộc vào cầu nối: Tương tự Lido, cần các giải pháp cầu nối để mở rộng sang các chain khác. |
Tích hợp Restaking | Tích hợp sâu và là cốt lõi: Một phần chiến lược sinh lời chính của giao thức, được quản trị bởi OPAP. | Có hỗ trợ: Người dùng có thể restake stETH trên EigenLayer nhưng không phải là tính năng gốc của giao thức. | Có hỗ trợ: Người dùng có thể restake rETH nhưng đây là một lớp hoạt động riêng biệt. |
Mức độ phi tập trung | Phi tập trung trong quản trị: Cơ chế OPAP trao quyền cho cộng đồng. Bộ validator được lựa chọn. | Tương đối tập trung: Phụ thuộc vào một bộ validator được cấp phép và lựa chọn bởi Lido DAO. | Phi tập trung cao: Cho phép các node operator không cần cấp phép (permissionless) tham gia chỉ với 8 ETH. |
Điểm mạnh chính | Thanh khoản Omnichain và tối ưu hóa lợi suất đa nguồn (Restaking). | Thanh khoản lớn nhất thị trường, hiệu ứng mạng lưới mạnh mẽ. | Tính phi tập trung cao, thân thiện với các staker nhỏ lẻ. |
Từ bảng so sánh, có thể thấy StakeStone tạo ra sự khác biệt rõ rệt bằng cách tập trung vào việc giải quyết bài toán thanh khoản omnichain, một lĩnh vực mà cả Lido và Rocket Pool đều chưa có giải pháp nguyên bản hiệu quả. Trong khi Lido thống trị về quy mô và Rocket Pool dẫn đầu về tính phi tập trung, StakeStone lại nhắm đến một tương lai nơi tài sản có thể lưu chuyển tự do và hiệu quả giữa tất cả các blockchain.
Tầm nhìn và lộ trình phát triển dự án StakeStone
StakeStone hướng đến trở thành hạ tầng thanh khoản omnichain nền tảng tương tự TCP/IP trong lĩnh vực internet, thúc đẩy sự kết nối và hiệu quả vốn trong toàn bộ hệ sinh thái blockchain.
Lộ trình phát triển bao gồm mở rộng tích hợp với các mạng blockchain mới như Scroll, Mantle, nâng cấp các sản phẩm và dịch vụ như LiquidityPad, tích hợp tài sản thế giới thực (RWA), và triển khai DAO để giao thức ngày càng minh bạch, phi tập trung. Tầm nhìn dài hạn là tạo ra nền tảng thanh khoản xuyên chuỗi bền vững, hiệu quả cao, hỗ trợ phát triển kinh tế blockchain một cách toàn diện.
StakeStone hướng đến trở thành hạ tầng thanh khoản omnichain
Bài viết trên Bybit đã trình bày đầy đủ về StakeStone một giải pháp tiên phong cho liquid staking đa chuỗi, token và công nghệ liên quan, hệ sinh thái, cũng như cơ hội tham gia và đầu tư. Nội dung giúp độc giả có cái nhìn toàn diện về dự án, hiệu quả ứng dụng và tầm nhìn phát triển trong ngành DeFi hiện đại.
Lưu ý: Nội dung trên chỉ nhằm mục đích cung cấp thông tin, không phải lời khuyên đầu tư. Người đọc nên tự tìm hiểu và cập nhật thông tin mới nhất trước khi đưa ra quyết định.





