Tìm hiểu Initia là gì? Dự án Layer 1 đơn giản hóa quy trình Rollups
Initia là gì? Mô hình kết hợp Layer1, Layer2
Initia là dự án blockchain độc đáo kết hợp Layer1 và Layer2, tối ưu hiệu suất và mở rộng mạng lưới. Layer1 đảm nhận bảo mật và phi tập trung, trong khi Layer2 (Minitia) xử lý giao dịch ngoài chuỗi giúp tăng tốc và giảm phí. OPinit Stack hỗ trợ tích hợp hai lớp này hiệu quả, tạo nền tảng cho hệ sinh thái Initia phát triển bền vững. Bài viết sẽ giải thích chi tiết cơ chế và tiềm năng của dự án.
Khám phá Layer1 của Initia
Layer1 của Initia gồm chuỗi khối chính chịu trách nhiệm xử lý các giao dịch gốc, đảm bảo an toàn tức thì và phân tán phi tập trung. Layer1 khẳng định vai trò làm nền tảng bảo vệ tính toàn vẹn dữ liệu và kiểm soát mạng lưới, không để xảy ra các hành vi gian lận hay tấn công. So với các Layer1 truyền thống, Initia Layer1 ưu tiên sự ổn định và khả năng tương tác với Layer2 Minitia để tạo thành hệ sinh thái đồng bộ.
Bảng dưới đây so sánh một số đặc điểm cơ bản của Layer1 Initia với các Layer1 blockchain tiêu biểu:
Đặc điểm | Initia Layer1 | Ethereum Layer1 | Bitcoin Layer1 |
Tốc độ xử lý | Trung bình | Trung bình thấp | Thấp |
Bảo mật | Cao | Cao | Rất cao |
Phi tập trung | Cao | Cao | Cao |
Khả năng mở rộng | Hỗ trợ Layer2 tích hợp | Giới hạn rộng | Giới hạn thấp |
Layer2 – Minitia của Initia
Minitia là giải pháp Layer2 chuyên biệt của Initia nhằm nâng cao công suất xử lý giao dịch và giảm chi phí khi hoạt động trên nền tảng Initia. Minitia xử lý các giao dịch off-chain, sau đó gửi dữ liệu đã xác thực trở lại Layer1 để đảm bảo tính bảo mật và minh bạch. Điều này giúp hệ thống giảm tải đáng kể cho chuỗi chính, tăng tốc độ xử lý và hạ thấp phí giao dịch. So với các Layer2 phổ biến hiện nay, Minitia tập trung tối ưu hóa sự hài hòa với Layer1 Initia qua OPinit Stack, đảm bảo hiệu suất và bảo mật hiệu quả hơn. Dưới đây là bảng so sánh tính năng chính của Minitia với một số Layer2 khác.
Tính năng | Minitia (Initia) | Optimistic Rollup | zk-Rollup |
Tốc độ xử lý | Cao | Trung bình cao | Rất cao |
Chi phí giao dịch | Thấp | Trung bình thấp | Thấp |
Tính bảo mật | Kết hợp Layer1 đảm bảo | Dựa vào fraud proof | Dựa vào zero-knowledge |
Tính đồng bộ với Layer1 | Toàn diện | Tốt | Tốt |
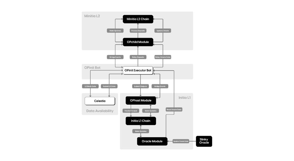
OPinit Stack – Kiến trúc công nghệ lõi của Initia
OPinit Stack là thành phần công nghệ quan trọng làm cầu nối và tối ưu hóa sự liên kết giữa Layer1 và Layer2 trong Initia. OPinit Stack chịu trách nhiệm xử lý và đồng bộ dữ liệu giữa hai lớp blockchain, giúp quy trình giao dịch diễn ra mượt mà, liền mạch cũng như đảm bảo tính nhất quán và bảo mật cho toàn hệ thống. Kiến trúc này không chỉ giúp tăng hiệu suất tổng thể mà còn cải thiện trải nghiệm người dùng nhờ giảm độ trễ và chi phí giao dịch. OPinit Stack góp phần tích hợp các giải pháp công nghệ tiên tiến nhằm duy trì sự cân bằng giữa tốc độ và tính an toàn của blockchain Initia.
Tính năng của dự án Initia
Sau khi hiểu tổng quan về Initia, dưới đây là những tính năng nổi bật giúp dự án này trở thành một nền tảng Layer-1 tiềm năng trong hệ sinh thái blockchain, mang lại trải nghiệm linh hoạt và hiệu quả cho cả nhà phát triển lẫn người dùng:
- Minitia – Layer 2 của Initia: Minitia là lớp Layer 2 được xây dựng trong hệ sinh thái Initia, đóng vai trò mở rộng hiệu suất và tối ưu trải nghiệm cho người dùng cũng như nhà phát triển. Nhờ Minitia, các ứng dụng có thể hoạt động mượt mà, chi phí thấp và khả năng mở rộng cao mà vẫn duy trì tính bảo mật của mạng chính Initia.
- Ultra Performance – Hiệu suất vượt trội: Minitia mang lại tốc độ xử lý ấn tượng với thời gian tạo khối (block time) chỉ khoảng 500ms và hiệu suất hơn 10.000 giao dịch mỗi giây (TPS). Điều này giúp các ứng dụng DeFi, GameFi hay SocialFi vận hành trơn tru và đáp ứng tốt nhu cầu người dùng toàn cầu.
- Multi-VM – Đa môi trường hợp đồng thông minh: Initia hỗ trợ nhiều máy ảo (VM) như Move, Solidity và CosmWasm, cho phép các nhà phát triển dễ dàng triển khai ứng dụng bằng ngôn ngữ và công cụ quen thuộc. Cách tiếp cận này giúp kết nối cộng đồng nhà phát triển đa chuỗi, mở rộng khả năng sáng tạo và tương tác.
- Vertical Integration – Tích hợp theo chiều dọc: Initia thiết kế Minitia’s chain stack theo hướng tích hợp dọc, tận dụng sức mạnh của các mô-đun CosmosSDK để tăng hiệu quả và tùy biến cao cho từng ứng dụng. Nhờ đó, các dự án có thể xây dựng cơ sở hạ tầng blockchain của riêng mình mà vẫn dễ dàng kết nối với toàn hệ sinh thái Initia.
- Complete Ownership – Toàn quyền kiểm soát: Các nhà phát triển trên Minitia có toàn quyền tùy chỉnh các thông số ở cấp độ lõi, bao gồm gas fee, cơ chế sắp xếp giao dịch và phạm vi hệ sinh thái riêng. Điều này giúp mỗi ứng dụng vận hành linh hoạt, phù hợp với mô hình kinh tế và trải nghiệm người dùng mong muốn.
- Interoperability – Khả năng tương tác đa chuỗi: Initia được tích hợp IBC, cho phép giao tiếp cross-chain và trao đổi token tự nhiên giữa các chuỗi trong hệ sinh thái. Nhờ đó, tài sản và dữ liệu có thể di chuyển liền mạch giữa các ứng dụng mà không cần cầu nối phức tạp.
- Omnitia Shared Security – Bảo mật và mở rộng quy mô: Initia triển khai Omnitia Shared Security, một cơ chế bảo mật chia sẻ dựa trên fraud proof, giúp bảo vệ và mở rộng quy mô cho hàng nghìn chuỗi Minitia cùng lúc. Cơ chế này đảm bảo tính an toàn, minh bạch và khả năng mở rộng linh hoạt cho toàn bộ mạng lưới.
Đặc điểm nổi bật của Initia
Mô hình Modular blockchain
Mô hình Modular blockchain được thiết kế để giải quyết các hạn chế trong khả năng mở rộng và hiệu suất của các blockchain truyền thống bằng cách phân chia các nhiệm vụ chuyên biệt và áp dụng các công nghệ tiên tiến.
- Tăng cường khả năng thực thi với Layer 2 và Optimistic Rollups: Modular blockchain tập trung vào việc phân tách các nhiệm vụ xử lý giao dịch, trong đó Layer 1 đảm nhận vai trò bảo mật và tính phi tập trung, còn Layer 2 đảm nhận phần lớn xử lý giao dịch. Công nghệ Optimistic Rollups cho phép gom các giao dịch lại và xử lý ngoài chuỗi chính, giảm tải cho Layer 1, đồng thời vẫn đảm bảo an toàn qua cơ chế kiểm tra gian lận. Nhờ vậy, blockchain tăng được thông lượng, có thể xử lý số lượng giao dịch lớn nhanh và hiệu quả hơn.
- Mở rộng quy mô với Sharding mà không đánh đổi bảo mật: Kỹ thuật Sharding chia mạng blockchain thành nhiều đoạn nhỏ (shard), mỗi shard xử lý một phần giao dịch riêng biệt. Cách tiếp cận này giúp giảm tắc nghẽn mạng mà không làm giảm đi mức độ bảo mật và phân quyền, vì mỗi shard được bảo vệ bằng các cơ chế bảo mật riêng. Từ đó, Modular blockchain mở rộng quy mô một cách linh hoạt và an toàn.
- Bảo mật và phi tập trung với cơ chế Proof of Stake: Thay vì tiêu tốn năng lượng lớn như Proof of Work, Modular blockchain thường sử dụng Proof of Stake, nâng cao hiệu quả bảo mật đồng thời tăng khả năng mở rộng. Người dùng tham gia mạng bằng cách staking token giúp củng cố tính phi tập trung, giảm khả năng kiểm soát tập trung và khuyến khích sự tham gia lâu dài.
- Phát triển hệ sinh thái dễ dàng và linh hoạt: Mô hình Modular giảm thiểu độ phức tạp trong việc triển khai ứng dụng blockchain bằng cách tận dụng Layer 2 và Rollups. Điều này không chỉ giúp giảm gánh nặng kỹ thuật mà còn tạo điều kiện thuận lợi cho các nhà phát triển mở rộng hoặc tùy biến ứng dụng theo nhu cầu.
Multi-VM và tương thích Cosmos IBC
Initia hỗ trợ ngôn ngữ lập trình được phát triển bởi Facebook cho nổi bật với tính an toàn, linh hoạt và khả năng tùy biến cao trong hợp đồng thông minh. Bên cạnh đó, Initia còn cho phép sử dụng đồng thời ba máy ảo phổ biến gồm EVM, WasmVM và MoveVM. Các hợp đồng thông minh viết bằng ngôn ngữ như [Solidity] hay Rust đều có thể chạy đa dạng trên nền tảng này. Khả năng tương thích với giao thức IBC của Cosmos giúp đảm bảo dữ liệu được di chuyển và đồng bộ xuyên suốt trong hệ sinh thái đa chuỗi một cách liền mạch.
Initia áp dụng mô hình Optimistic Rollups để mở rộng blockchain, cho phép dữ liệu được chuyển từ Layer 1 xuống Layer 2 mà vẫn giữ nguyên được tính an toàn và finality. Cách làm này không chỉ tăng đáng kể khả năng xử lý mà còn giảm chi phí giao dịch và rút ngắn thời gian xác nhận.
Các App-chain được xây dựng trên Initia hỗ trợ tùy biến sâu sắc về tính năng, quyền hạn và cơ chế đồng thuận theo nhu cầu từng ứng dụng. Các App-chain có thể kết nối linh hoạt với nhau trong cùng hệ sinh thái hay tương tác với Layer 1 khác qua communication layer của Initia, tạo nên một mạng lưới blockchain đa chiều và mở rộng.
Initia ưu tiên đơn giản hóa quy trình triển khai cho nhà phát triển, không yêu cầu họ phải tự xây dựng hoặc quản lý hạ tầng phức tạp hay các bộ xác thực. Người dùng cuối có thể tương tác trực tiếp với nhiều Layer 2 trên Initia mà không cần phải thay đổi ví hay chịu phí gas đắt đỏ, nâng cao trải nghiệm sử dụng và tăng tính phổ cập của blockchain.
Thông tin chi tiết về token INIT
Thông tin về cơ sở token INIT
Token INIT là một phần không thể thiếu trong hệ sinh thái Initia với nhiều tiện ích và vai trò quản trị quan trọng. Token INIT dùng để thanh toán phí giao dịch, tham gia staking giúp bảo mật mạng lưới và cung cấp quyền biểu quyết trong các quyết định phát triển dự án. Tổng cung token được phân bổ hợp lý cho đội ngũ phát triển, nhà đầu tư và cộng đồng nhằm thúc đẩy sự cân bằng và phát triển bền vững. Dưới đây là bảng phân bổ token INIT chính:
Nhóm người nhận | Tỷ lệ phân bổ (%) | Vai trò chính |
Đội ngũ phát triển | 25 | Phát triển dự án |
Nhà đầu tư và đối tác | 30 | Hỗ trợ tài chính, chiến lược |
Cộng đồng và farming | 35 | Tăng tính thanh khoản |
Dự phòng và phát triển thêm | 10 | Mở rộng hệ sinh thái |
Phân bổ token INIT
- Airdrop cộng đồng: 5%
- Vested Interest Program: 25%
- Nhà đầu tư: 15%
- Cộng đồng và hệ sinh thái: 55%
Công dụng token INIT
- Thưởng & khuyến khích: Token INIT được sử dụng để thưởng cho người tham gia testnet, đóng góp cho cộng đồng và giúp duy trì hoạt động dài hạn của hệ sinh thái Initia.
- Phí giao dịch: INIT sử dụng làm gas fee cho mạng lưới Initia Layer‑1 (L1) và các rollup/Layer-2 (gọi là “Minitia” trong hệ Initia).
- Quản trị: Người sở hữu INIT có thể tham gia vào cơ chế quyết định sự phát triển của mạng lưới, chẳng hạn như bỏ phiếu cho các đề xuất nâng cấp, phân bổ quỹ, thông số mạng…
- Ứng dụng trong DeFi, NFT, game: INIT có thể được dùng như phương tiện trao đổi, tài sản thế chấp hoặc đơn vị tiền tệ trong hệ sinh thái Initia – trong các ứng dụng DeFi, thị trường NFT, game blockchain.
- Tương tác cross-chain: Hệ Initia hỗ trợ giao dịch & trao đổi giữa các blockchain khác thông qua chuẩn như Inter‑Blockchain Communication (IBC) cũng như khả năng tích hợp đa rollup và đa VM.
Tiêu chí Airdrop
Dưới đây là các tiêu chí phân bổ airdrop hoặc thưởng cho các nhóm tham gia, với tỉ lệ gợi ý. Bạn nên xác minh từng chi tiết trong tài liệu chính thức vì có thể điều chỉnh.
Người tham gia testnet (~ 89,46%)
- Phải tham gia cả 2 giai đoạn testnet (dự kiến vào năm 2024).
- Sở hữu NFT “Jennie” cấp 3 trở lên và ít nhất 2 sticker (giả định tên là “Jennie”).
- Những người tham gia đóng băng Jennie trong chương trình “The Freeze” sẽ có quyền lợi thêm.
- Áp dụng bộ lọc chống Sybil để loại trừ các địa chỉ giả.
Người đóng góp cộng đồng (~ 6,04%)
- Thành viên trên Discord có vai trò đặc biệt (~ 1%).
- Người hoạt động tích cực trên Telegram (~ 0,0374%).
- Top 4.000 người trên bảng xếp hạng “Initia Yapper Leaderboard” từ 01/2024 đến 28/03/2025 (~ 5%).
Đối tác hệ sinh thái (~ 4,5%)
- Top 2.000 người dùng LayerZero (Ethereum, Optimism, Arbitrum, Base, BNB Chain).
- Top 2.000 người dùng Cosmos IBC (ví dụ: Osmosis, Neutron).
- Top 2.000 holder token milkTIA (snapshot ngày 28/02/2025).
Các nhà đầu tư và đối tác chiến lược của Initia
Initia nhận được sự đồng hành từ nhiều nhà đầu tư lớn và các đối tác chiến lược có uy tín trong lĩnh vực blockchain. Các nhà đầu tư này không chỉ góp vốn mà còn cung cấp tư vấn chiến lược, mở rộng mạng lưới phát triển và nâng cao uy tín dự án trên thị trường. Sự hỗ trợ tài chính kèm các quan hệ đối tác chiến lược đã giúp Initia có nền tảng vững chắc để phát triển công nghệ và ứng dụng thực tiễn. Dưới đây là danh sách một số nhà đầu tư và vai trò của họ:
- Quỹ đầu tư blockchain hàng đầu đóng vai trò tài trợ và định hướng phát triển.
- Đối tác công nghệ hỗ trợ kỹ thuật và xây dựng hệ sinh thái mở rộng.
- Cộng đồng nhà đầu tư và hỗ trợ marketing giúp tăng nhận diện dự án.
Triển vọng phát triển của Initia
Initia thể hiện sự đột phá công nghệ khi kết hợp hoàn hảo giữa Layer1 và Layer2, mang lại hiệu quả vượt trội về tốc độ, chi phí và bảo mật. Với kiến trúc OPinit Stack độc đáo, dự án không chỉ tối ưu quy trình giao dịch mà còn tạo nền tảng cho nhiều ứng dụng blockchain quy mô lớn trong tương lai. Sự hỗ trợ mạnh mẽ từ Binance Launchpool và các nhà đầu tư chiến lược càng củng cố triển vọng phát triển bền vững của Initia. Người dùng và nhà đầu tư được khuyến khích theo dõi dự án, tham gia staking và phát triển cộng đồng để cùng tận hưởng sự chuyển mình của công nghệ blockchain thế hệ mới.
Initia sử dụng cơ chế bảo mật nào để bảo vệ mạng lưới? Initia áp dụng cơ chế đồng thuận Proof-of-Stake (PoS) kết hợp với các thuật toán mã hóa tiên tiến nhằm đảm bảo tính bảo mật và chống tấn công mạng hiệu quả.
OPinit Stack hoạt động cụ thể như thế nào trong việc kết nối Layer1 và Layer2? OPinit Stack xử lý việc đồng bộ dữ liệu, chuyển giao trạng thái giao dịch giữa Layer1 và Layer2, giúp duy trì tính nhất quán và giảm thiểu độ trễ giao dịch.
Minitia có thể xử lý bao nhiêu giao dịch mỗi giây (TPS)? Minitia có khả năng xử lý hàng nghìn giao dịch mỗi giây nhờ cơ chế off-chain và tối ưu hóa thuật toán xử lý giao dịch.
Các ứng dụng thực tế nào có thể triển khai trên Initia? Initia hỗ trợ các ứng dụng DeFi, NFT và các nền tảng trả thưởng số với yêu cầu cao về tốc độ và chi phí giao dịch thấp.
Initia có hỗ trợ tương tác với các blockchain khác không? Initia tích hợp các giải pháp cầu nối (bridge) giúp tương tác và trao đổi tài sản với các blockchain phổ biến như Ethereum và Binance Smart Chain.
Lưu ý: Nội dung trên chỉ nhằm mục đích cung cấp thông tin, không phải lời khuyên đầu tư. Người đọc nên tự tìm hiểu và cập nhật thông tin mới nhất trước khi đưa ra quyết định.




